Erhebung AWBET: Grenzüberschreitende Gesellschafter:innen und Beteiligungen – Transaktionen
Bei Fragen wenden Sie sich an aussenwirtschaft.BET@oenb.at.
Inhalt
Siehe Verzeichnis rechts.
Erhebungseckdaten
Erhebungscode | AWBET |
|---|---|
Bezeichnung | Grenzüberschreitende Gesellschafter:innen und Beteiligungen – Transaktionen |
Beschreibung | Erhebung von meldepflichtigen Transaktionen mit ausländischen Gesellschafter:innen und/oder direkten ausländischen Beteiligungen. |
Meldepflichtige | Inländische natürliche und juristische Personen sowie sonstige Einrichtungen mit oder ohne Rechtspersönlichkeit. |
Meldeperiodizität | Monatlich im Anlassfall |
Meldetermin | 15. Kalendertag des Folgemonats |
Meldestichtag | Monatsultimo |
Meldegrenze | 500.000 EUR bzw. keine Meldegrenze bei Transaktionen, die zu einer Auflösung einer bereits gemeldeten Direktinvestition (Unterschreitung der 10%-Grenze) oder einer kompletten Desinvestition führen. |
Meldewährung, -einheit | Euro, kaufmännisch gerundet (auf Einer oder optional bis zu zwei Nachkommastellen) |
Meldewege (Meldungsdaten) | Empfohlen:
Weitere: Anleitung Übermittlung AWBET-Meldung (Schritt für Schritt) und Anleitung Meldungsupload Hier finden Sie Informationen zur Registrierung (Zugangsbeantragung) für alle Meldewege. Anleitung Login am OeNB-Portal Weitere Anleitungen (Schritt für Schritt): Anleitung Meldungshistorie und Anleitung Rückfragebeantwortung |
Meldeweg (Stammdaten) | Datenerfassung MeldeWeb Anleitung Stammdatenbearbeitung (Schritt für Schritt) Anleitung Fremdschlüssel (Schritt für Schritt) |
Meldungsgruppe (für verschlüsselte Datenübermittlung/Meldungen über technische Schnittstelle) | Z – Außenwirtschaft (Dateityp: BT) |
Erhebungs- und Prüfungsstammdaten (für verschlüsselte Datenübermittlung/Meldungen über technische Schnittstelle) | |
Kontakt |
Erhebungsschaubild
Grenzüberschreitende Gesellschafter:innen/Beteiligungen – Transaktionen (AWBET) | |||
Meldeobjekt | |||
Meldestichtag | |||
Anteils- und kapitalbezogene Transaktionen exkl. Gewinnausschüttungen (ohne ISIN/WK) (TRANSAKBOWK) | Anteils- und kapitalbezogene Transaktionen exkl. Gewinnausschüttungen (mit ISIN/WK) (TRANSAKBMWK) | Gewinnausschüttungen (ohne ISIN/WK) (TRANSGEWOWK) | Gewinnausschüttungen (mit ISIN/WK) (TRANSGEWMWK) |
Ident (IN) | Ident (IN) | Ident (IN) | Ident (IN) |
Art der Transaktion (TRANSART) | Art der Transaktion (TRANSART) | Art der Transaktion (TRANSART) | Art der Transaktion (TRANSART) |
Transaktionsrichtung (TRANSRI) | Transaktionsrichtung (TRANSRI) | Transaktionsrichtung (TRANSRI) | Transaktionsrichtung (TRANSRI) |
Komplette Desinvestition (KDES) | Komplette Desinvestition (KDES) | ||
Beschlusszeitpunkt (BZP) | Beschlusszeitpunkt (BZP) | ||
Wertpapierkennnummer (WK) | Wertpapierkennnummer (WK) | ||
Wertart (WA) | Wertart (WA) | Wertart (WA) | Wertart (WA) |
Wert | Wert | Wert | Wert |
Meldeinhalt
Zu melden sind grenzüberschreitende Transaktionen
im Zusammenhang mit Direktinvestitionen im Ausland (aktive Direktinvestitionen) und mit Direktinvestitionen aus dem Ausland in Österreich (passive Direktinvestitionen) (Begriffsbestimmungen - Direktinvestitionen) sowie
im Zusammenhang mit Sonstigen Investitionen im Ausland (aktiv gehaltene Anteile von unter 10%, ausgenommen Aktien) und mit Sonstigen Investitionen aus dem Ausland in Österreich (passiv gehaltene Anteile von unter 10%, ausgenommen Aktien) (Begriffsbestimmungen - Anteile unter 10%) gemäß dem Erhebungsschaubild AWBET.
Transaktionen mit indirekt gehaltenen Beteiligungen, z. B. Großmutterzuschüsse, müssen als Transaktionen mit der direkten Beteiligung bzw. den direkten Beteiligungen gemeldet werden.
Vor Meldungslegung müssen Stammdaten zeitgerecht übermittelt, vervollständigt bzw. aktualisiert werden. Stammdaten sind Basisinformationen zu den beteiligten inlänlischen und ausländischen Einheiten. Die genaue Auflistung der zu meldenden Stammdaten entnehmen Sie bitte dem Kapitel Stammdaten im Zusammenhang mit der Meldungslegung.
Beispiel: Aktive Direktinvestition

Beispiel: Passive Direktinvestition

Beispiel: Aktiv gehaltene Anteile unter 10% (nicht in Aktien)

Beispiel: Passiv gehaltene Anteile unter 10% (nicht in Aktien)

Meldegrenze
Zu melden sind Transaktionen, die je Geschäftsfall 500.000 EUR bzw. einen Euro-Gegenwert in dieser Höhe erreichen oder überschreiten. Transaktionen, die zu einer Auflösung einer bereits gemeldeten Direktinvestition (Unterschreitung der 10%-Grenze) oder einer kompletten Desinvestition führen (Anteil am Gesellschafs- bzw. Nominalkapital nach der Transaktion = 0%), unterliegen keiner Meldegrenze und sind daher jedenfalls zu melden.
Es ist unerheblich, ob die Transaktion durch Zahlung, Sacheinlagen, Aktientausch, Umwandlung bestehender Forderungen/Verbindlichkeiten, Aufbau neuer Forderungen/Verbindlichkeiten oder dgl. erfolgt. Bei Gegenverrechnungen mit Forderungen bzw. Verbindlichkeiten ist der verrechnete Betrag zu melden. Bzgl. Forderungen und Verbindlichkeiten sind die Meldegrenzen zur Erhebung AWFUV zu beachten.
Sollte die Meldegrenze in einer Meldeperiode nicht erreicht werden, ist grundsätzlich keine Leermeldung zu erfassen. Eine Leermeldung kann jedoch zur Stornierung einer bereits abgegebenen Meldung bzw. nach Aufforderung durch die Oesterreichische Nationalbank (OeNB) notwendig sein.
Beispiel: Transaktion über der Meldegrenze
Die meldepflichtige Einheit erhält von einer ausländischen direkten Beteiligung eine Gewinnausschüttung in der Höhe von 1.500.000 EUR. Dieser Transaktionswert übersteigt die Meldegrenze (500.000 EUR) und ist somit meldepflichtig. Es muss daher durch die meldepflichtige Einheit eine AWBET-Meldung mit der Transaktionsart "Erhaltene Gewinnausschüttung" übermittelt werden.
Beispiel: Transaktion unter der Meldegrenze
Die meldepflichtige Einheit hält 100% der Anteile an einer ausländischen direkten Beteiligung. Es werden 20% der Beteiligung an ein ausländisches Unternehmen für den Verkaufserlös in Höhe von 400.000 EUR übertragen. Da der Transaktionswert unter der Meldegrenze (500.000 EUR) liegt, muss keine AWBET-Meldung übermittelt werden.
Beispiel: Auflösung einer gemeldeten Direktinvestition
Die meldepflichtige Einheit wird von einem:einer österreichischen und einem:einer ausländischen Gesellschafter:in mit einem Anteil von jeweils 50% gehalten. Der:die ausländische Gesellschafter:in verkauft 45% der Anteile an der meldepflichtigen Einheit an den:die österreichische:n Gesellschafter:in um 350.000 EUR. Der:die ausländische Gesellschafter:in wurde in einer vorherigen AWBET-Meldung oder AWBES-Meldung bereits als Direktinvestition erfasst. Diese Transaktion muss daher von der meldepflichtigen Einheit in der AWBET-Meldung mit der Transaktionsart "Verkauf von Anteilen durch ausländische:n Gesellschafter:in" gemeldet werden. Da es sich um die Auflösung einer bereits gemeldeten Direktinvestition handelt, unterliegt die Transaktion keiner Meldegrenze.
Bei der Frage nach einer kompletten Desinvestition ist "Nein" anzugeben, da nach der Transaktion weiterhin 5% der Anteile durch den:die ausländische:n Gesellschafter:in gehalten werden.
Beispiel: Komplette Desinvestition
Die meldepflichtige Einheit liquidiert eine direkte ausländische Beteiligung und erhält einen Liquidationserlös in der Höhe von 1 EUR. Das ausländische Unternehmen wurde in einer vorherigen AWBET-Meldung oder AWBES-Meldung bereits als Direktinvestition gemeldet. Diese Transaktion muss vom Meldeobjekt in der AWBET-Meldung mit der Transaktionsart "Kapitalabbau bei ausländischer Beteiligung" erfasst werden. Da es sich um eine komplette Desinvestition handelt, unterliegt die Transaktion keiner Meldegrenze.
Bei der Frage nach einer kompletten Desinvestition ist "Ja" anzugeben, da nach der Transaktion durch die meldepflichtige Einheit keine mehr Anteile gehalten werden.
Meldeobjekt/Meldepflichtige
Meldepflichtig sind Inländer:innen, die Direktinvestitionen im Ausland tätigen (aktive Direktinvestitionen), die das Ziel von Direktinvestitionen aus dem Ausland sind (passive Direktinvestitionen), die Anteile von unter 10% an ausländischen Einheiten im Ausland halten (aktiv gehaltene Anteile von unter 10%, ausgenommen Aktien), oder die das Ziel von Investitionen von unter 10% aus dem Ausland sind (passiv gehaltene Anteile von unter 10%, ausgenommen Aktien). Rechtlich unselbstständige Einheiten, wie z. B. Zweigniederlassungen, Betriebsstätten oder langfristige (>1 Jahr) Arbeitsgemeinschaften, sind rechtlich selbstständigen Einheiten gleichgestellt.
Meldestichtag/Meldeperiode
Die Meldung ist im Anlassfall unaufgefordert spätestens bis zum 15. Kalendertag des Folgemonats der Meldeperiode zu legen. Die Meldeperiode ist generell der Monat, in dem der wirtschaftliche Übergang (Effective Date) im Rahmen des meldepflichtigen Geschäftsfalls stattfand. Rückwirkend verbuchte Geschäftsfälle sind daher auch rückwirkend zu melden. Bei Gewinnausschüttungen und Gewinnentnahmen ist als Meldeperiode der Monat der Zahlung (nicht der Beschlusszeitpunkt) heranzuziehen. Sollten Gewinnausschüttungen/Gewinnentnahmen in mehreren Teilzahlungen erfolgen, ist mit dem Monat der ersten Teilzahlung die volle Beschlusshöhe (Summe aller Teilzahlungen) zu melden.
Beispiel: Meldeperiode – Erwerb von Anteilen
Die meldepflichtige Einheit setzt am 14. Juli einen Vertrag für den Kauf von 100% der Anteile einer ausländischen Gesellschaft auf, welcher als Wirksamkeitsdatum den 20. August festlegt. Des Weiteren wird im Vertrag vereinbart, dass der Kaufpreis erst mit 31. Dezember bezahlt werden muss. Da der wirtschaftliche Übergang (Effecive Date) für die zeitliche Zuordnung das maßgebliche Kriterium ist, ist die Meldeperiode der Monat August. Für den Geschäftsfall muss eine AWBET-Meldung mit der Transaktionsart "Erwerb von Anteilen an einer ausländischen Beteiligung" für die Meldeperiode August bis spätestens 15. September an die OeNB übermittelt werden.
Beispiel: Meldeperiode – Rückwirkender Erwerb von Anteilen
Die meldepflichtige Einheit setzt am 14. Juli einen Vertrag für den Kauf von 100% der Anteile einer ausländischen Konzerneinheit auf, welcher als rückwirkendes Wirksamkeitsdatum den 1. März des gleichen Jahres festlegt. Des Weiteren wird im Vertrag vereinbart, dass der Kaufpreis erst mit 31. Dezember bezahlt werden muss. Da der wirtschaftliche Übergang (Effective Date) für die zeitliche Zuordnung das maßgebliche Kriterium ist, ist die Meldeperiode der Monat März. Der Geschäftsfall muss via AWBET-Meldung mit der Transaktionsart "Konzerninterne Umstrukturierung (Übernahme von ausländischer Beteiligung)" für die Meldeperiode März nachgemeldet werden. Die Meldung ist umgehend an die OeNB zu übermitteln.
Beispiel: Meldeperiode – Gewinnausschüttung
Die meldepflichtige Einheit beschließt am 29. April eine Gewinnausschüttung in Höhe von 10.000.000 EUR an den:die ausländische:n Gesellschafter:in auszuschütten. Die Zahlung der Gewinnausschüttung findet am 4. Mai statt. Diese Transaktion muss als AWBET-Meldung mit der Transaktionsart "Bezahlte Gewinnausschüttung" in dem Monat der Zahlung, also im Mai, gemeldet werden. Die AWBET-Meldung ist bis spätestens 15. Juni der OeNB zu übermitteln.
Beispiel: Meldefrist
Die meldepflichtige Einheit verkauft 50% der Anteile einer ausländischen Beteiligung. Da der wirtschaftliche Übergang am 10. September stattfindet, muss die entsprechende AWBET-Meldung für September bis zum 15. Kalendertag des Folgemonats an die OeNB übermittelt werden. Die Meldung ist daher bis zum 15. Oktober zu erfassen. Sollte der 15. Oktober auf einen Samstag, Sonntag oder Feiertag fallen, so ist die Meldung bis zum nächsten Werktag der OeNB zu übermitteln.
Anteils- und kapitalbezogene Transaktionen exkl. Gewinnausschüttungen (ohne ISIN/WK) (TRANSAKBOWK)
Meldepflichtig sind eigenkapitalstärkende oder eigenkapitalschwächende Transaktionen mit ausländischen Einheiten, unabhängig davon, ob sich die Höhe der Beteiligung dadurch verändert, sowie der Erwerb- und Verkauf von Unternehmensanteilen im Ausland bzw. aus dem Ausland in Österreich.
Dieser Teil der Erhebung ist auszuwählen, wenn die Beteiligung nicht in Aktien gehalten wird bzw. wurde.
Beschreibung der Datenfelder und deren Ausprägungen
In Klammer werden die Codes der Datenfelder (Dimensionen) und deren Ausprägungen angeführt. Diese Codes werden benötigt, wenn die Meldung via Excel-Upload oder via DV-Schnittstelle (XML) übermittelt wird.
Ident (IN)
OeNB-Identnummer: Hierbei handelt es sich um die OeNB-Identnummer der direkten Beteiligung oder des direkten Gesellschafters bzw. der Gesellschafterin.
Art der Transaktion (TRANSART)
Kapitalzufuhr bei ausländischer Beteiligung (AKAPZUF)
darunter fallen u. a.: Neugründungen von Unternehmen, Kapitalerhöhungen, Erwerb von Anteilen im Zuge einer Kapitalerhöhung, Großmutterzuschüsse, Sacheinlagen (welche nicht die Einbringung von Anteilen an einer anderen Konzerneinheit betreffen), Kapitalstärkungen, Rücklagendotierungen, Erwerb von Jungaktien
darunter fallen nicht: Erwerb von Gesellschaftsanteilen von Dritten, buchhalterische Zuschreibungen und Aufwertungen, Verschmelzungen
Kapitalzufuhr durch ausländische:n Gesellschafter:in (PKAPZUF)
darunter fallen u. a.: Neugründungen von Unternehmen, Kapitalerhöhungen, Erwerb von Anteilen im Zuge einer Kapitalerhöhung, Großmutterzuschüsse, Sacheinlagen (welche nicht die Einbringung von Anteilen an einer anderen Konzerneinheit betreffen), Kapitalstärkungen, Rücklagendotierungen, Erwerb von Jungaktien
darunter fallen nicht: Erwerb von Gesellschaftsanteilen von Dritten, buchhalterische Zuschreibungen und Aufwertungen, Verschmelzungen
Kapitalabbau bei ausländischer Beteiligung (AKAPABB)
darunter fallen u. a.: Rücklagentransfers, Kapitalreduktion bei gleichbleibenden Anteilen, die Auflösung eines Unternehmens, Liquidationen
darunter fallen nicht: Verkauf von Gesellschaftsanteilen an Dritte, buchhalterische Abschreibungen und Abwertungen, erhaltene Gewinnausschüttung/Gewinnentnahme in Form einer Einlagenrückzahlung (Return of Capital), Sachausschüttungen, Verschmelzungen
Kapitalabbau durch ausländische:n Gesellschafter:in (PKAPABB)
darunter fallen u. a.: Rücklagentransfers, Kapitalreduktion bei gleichbleibenden Anteilen, die Auflösung eines Unternehmens, Liquidationen
darunter fallen nicht: Verkauf von Gesellschaftsanteilen an Dritte, buchhalterische Abschreibungen und Abwertungen, geleistete Gewinnausschüttung/Gewinnentnahme in Form einer Einlagenrückzahlung (Return of Capital), Sachausschüttungen, Verschmelzungen
Erwerb von Anteilen an einer ausländischen Beteiligung (AERWANT)
darunter fallen u. a.: Erwerb von Gesellschaftsanteilen an einer ausländischen Beteiligung (meldepflichtige Einheit und Verkäufer:in sind keine verbundenen Einheiten), Kapitalzufuhr an ausländische Beteiligungen, die von der ausländischen Beteiligung oder anderen ausländischen Konzerneinheiten zum Großteil für den Erwerb von Gesellschaftsanteilen an einer Nicht-Konzerneinheit verwendet wird
darunter fallen nicht: Neugründungen, Erwerb von Anteilen im Zuge einer Kapitalerhöhung, Erwerb von Jungaktien, Verschmelzungen
Erwerb von Anteilen durch ausländische:n Gesellschafter:in (PERWANT)
darunter fallen u. a.: Erwerb von Gesellschaftsanteilen an der meldepflichtigen Einheit (Käufer:in und Verkäufer:in sind keine verbundenen Einheiten), Kapitalzufuhr durch ausländische Gesellschafter:innen, die durch die meldepflichtige Einheit oder andere österreichische Konzerneinheiten zum Großteil für den Erwerb von Gesellschaftsanteilen an einer Nicht-Konzerneinheit verwendet wird
darunter fallen nicht: Neugründungen, Erwerb von Anteilen im Zuge einer Kapitalerhöhung, Erwerb von Jungaktien, Verschmelzungen
Verkauf von Anteilen an einer ausländischen Beteiligung (AVERKANT)
darunter fallen u. a.: Verkauf von Gesellschaftsanteilen an einer ausländischen Beteiligung (meldepflichtige Einheit und Käufer:in sind keine verbundenen Einheiten)
darunter fallen nicht: Abbau von Eigenkapital, Ausgabe von Jungaktien, Ausstieg eines Gesellschafters oder einer Gesellschafterin im Zuge einer Kapitalreduktion, Neugründungen, Unternehmensauflösung, Verschmelzungen
Verkauf von Anteilen durch ausländische:n Gesellschafter:in (PVERKANT)
darunter fallen u. a.: Verkauf von Gesellschaftsanteilen an der meldepflichtigen Einheit (Verkäufer:in und Käufer:in sind keine verbundenen Einheiten)
darunter fallen nicht: Abbau von Eigenkapital, Ausgabe von Jungaktien, Ausstieg eines Gesellschafters oder einer Gesellschafterin im Zuge einer Kapitalreduktion, Neugründungen, Unternehmensauflösung, Verschmelzungen
Konzerninterne Umstrukturierung (Übernahme von ausländischer Beteiligung) (AKONZUMU)
darunter fallen u. a.: Erwerb bzw. Übernahme von Gesellschaftsanteilen an einer ausländischen Beteiligung (meldepflichtige Einheit und Verkäufer:in/abtretende Einheit sind verbundene Einheiten), Verschmelzungen von Beteiligungen (übernehmende Gesellschaft als Counterpart), Einbringung von Anteilen an einer anderen Konzerneinheit im Zuge einer Sacheinlage, Kapitalzufuhr an ausländische Beteiligungen, die ausschließlich zur Verlustabdeckung verwendet werden
darunter fallen nicht: Transaktionen an denen konzernexterne Einheiten beteiligt sind
Konzerninterne Umstrukturierung (Übernahme durch ausländische:n Gesellschafter:in) (PKONZUMU)
darunter fallen u. a.: Erwerb bzw. Übernahme von Gesellschaftsanteilen an der meldepflichtigen Einheit (Käufer:in/übernehmende Einheit und Verkäufer:in/abtretende Einheit sind verbundene Einheiten), Verschmelzungen der meldepflichtigen Einheit (meldepflichtige Einheit ist übernehmende Gesellschaft), Einbringung von Anteilen an einer anderen Konzerneinheit im Zuge einer Sacheinlage, Kapitalzufuhr durch ausländische Gesellschafter:innen, die ausschließlich zur Verlustabdeckung verwendet werden
darunter fallen nicht: Transaktionen an denen konzernexterne Einheiten beteiligt sind
Konzerninterne Umstrukturierung (Abtretung von ausländischer Beteiligung) (AKONZUMA)
darunter fallen u. a.: Verkauf bzw. Abtretung von Gesellschaftsanteilen an einer ausländischen Beteiligung (meldepflichtige Einheit und Käufer:in/übernehmende Einheit sind verbundene Einheiten), Verschmelzungen von Beteiligungen (übertragene/eingebrachte Gesellschaft als Counterpart)
darunter fallen nicht: Transaktionen an denen konzernexterne Einheiten beteiligt sind
Konzerninterne Umstrukturierung (Abtretung durch ausländische:n Gesellschafter:in) (PKONZUMA)
darunter fallen u. a.: Verkauf bzw. Abtretung von Gesellschaftsanteilen an der meldepflichtigen Einheit (Verkäufer:in/übernehmende Einheit und Käufer:in/abtretende Einheit sind verbundene Einheiten), Verschmelzungen der meldepflichtigen Einheit (meldepflichtige Einheiten ist übertragene/eingebrachte Gesellschaft)
darunter fallen nicht: Transaktionen an denen konzernexterne Einheiten beteiligt sind
Transaktionsrichtung (TRANSRI)
Aktive Transaktion: Hält bzw. hielt die meldepflichtige Einheit Anteile an einer ausländischen Einheit, ist als Transaktionsrichtung aktiv anzugeben. (AKTIV)
Passive Transaktion: Werden bzw. wurden Anteile an der meldepflichtigen Einheit durch eine ausländische Einheit gehalten, ist als Transaktionsrichtung passiv anzugeben. (PASSIV)
Komplette Desinvestition (KDES)
Bei einem Kapitalabbau, einem Verkauf von Anteilen oder einer konzerninternen Umstrukturierung (Abtretung) muss angegeben werden, ob nach der Transaktion weiterhin Anteile gehalten werden. Bei anderen Transaktionsarten kann optional NEIN (N) angegeben werden (es muss jedoch nichts angegeben werden).
JA (WAHR): Nach der Transaktion werden keine Anteile gehalten. (J)
NEIN (FALSCH): Nach der Transaktion werden weiterhin Anteile gehalten. (N)
Wertart (WA)
Marktwert: Der gemeldete Transaktionswert muss dem Marktwert entsprechen. Bei Käufen und Verkäufen müssen Kauf- bzw. Verkaufspreise gemeldet werden. Bei Transaktionen ohne Kauf- bzw. Verkaufspreis muss eine marktnahe Bewertung als Transaktionswert gemeldet werden. Sollte zum Zeitpunkt der Transaktion keine marktnahe Bewertung erstellt worden sein, ist die letzte Bewertung vor dem Transaktionszeitpunkt als Transaktionswert anzugeben. Sollte es bei konzerninternen Umstrukturierungen keinen Kauf- bzw. Verkaufspreis und keine marktnahe Bewertung geben, ist im Ausnahmefall als Näherungswert der anteilige Eigenkapitalwert laut Bilanz (zum Transaktionszeitpunkt bzw. laut letzter Bilanz vor der Transaktion) als Transaktionswert anzugeben. Sollte es zu nachträglichen Anpassungen des gemeldeten Transaktionswertes kommen (z.B. Kaufpreis verändert nachträglich im Zuge des Eintretens einer vereinbarten Earn-out-Klausel) ist innerhalb der gesetzlichen Meldefrist der zu diesem Zeitpunkt bekannte/vorläufige Transaktionswert/Kaufpreis zu melden und dieser bei Feststehen des tatsächlichen Wertes nachträglich mittels einer Korrekturmeldung anzupassen. (MW)
Wert
Die Meldung ist in Euro zu legen, wobei Euro-Gegenwerte generell mit dem Wechselkurs des Tages umzurechnen sind, an dem der wirtschaftliche Übergang stattfand. Die Wechselkurse können Sie auf der OeNB-Website unter
→ Wechselkurse - Oesterreichische Nationalbank (OeNB)
abrufen. Verwenden Sie den täglichen Referenzkurs der EZB. Sollte für den gewünschten Wechselkurs kein täglicher Referenzkurs verfügbar sein, können Sie den Wechselkurs aus einer der Tabellen "Währungen und Devisenkurse in anderen Ländern" entnehmen.
Beispiel: Umrechnung Transaktionswert
Die meldepflichtige Einheit gründet ein ungarisches Unternehmen und bringt am 2. März 2021 Eigenkapital in Höhe von 500.000.000 HUF ein. Die österreichische Einheit muss den Fremdwährungsbetrag in der Höhe von 500.000.000 HUF mit dem täglichen Referenzkurs der EZB vom 2. März 2021 umrechnen, da die Meldung in EURO zu legen ist.
Der OeNB-Website kann der Umrechnungskurs von 1 EUR = 363,70 HUF entnommen werden. Der Transaktionswert entspricht damit:
500.000.000 HUF / 363,70 = 1.374.759,42 EUR
Die AWBET-Meldung ist mit der Transaktionsart "Kapitalzufuhr bei ausländischer Beteiligung" mit dem Transaktionswert in Höhe von 1.374.759,42 EUR zu erfassen.
Beispiel: Nachträgliche Kaufpreisanpassung
Die österreichische AT-Muster GmbH (= meldepflichtige Einheit) erwirbt im April 2025 Anteile an der deutschen DE-Target GmbH. Für den Anteilserwerb vereinbaren die AT-Muster GmbH und die Verkäuferin einen Kaufpreis von 20.000.000 EUR. Zusätzlich verpflichtet sich die AT-Muster GmbH, der Verkäuferin einen zusätzlichen Kaufpreis (Earn-Out) in Höhe von bis zu 1.500.000 EUR zu zahlen, wenn das EBITDA der DE-Target GmbH im Geschäftsjahr 2026 einen bestimmten Schwellenwert übersteigt. Die Feststellung, ob das EBITDA den Schwellenwert erreicht hat, erfolgt im Rahmen der Jahresabschlusserstellung der DE-Target GmbH durch einen unabhängigen Wirtschaftsprüfer im Juni 2027. Sollte eine zusätzliche Kaufpreiszahlung erforderlich sein, verpflichtet sich die AT-Muster GmbH den vereinbarten Betrag bis spätestens 31.07.2027 an die Verkäuferin zu überweisen.
Da der Kaufpreis für die Anteile an der DE-Target GmbH (20.000.000 EUR) die Meldegrenze von 500.000 EUR erreicht, ist die AT-Muster GmbH in der Erhebung AWBET meldepflichtig und muss die entsprechende Meldung bis 15.05.2025 an die OeNB erstatten. Da noch nicht bekannt ist, ob die vereinbarte Earn-Out-Klausel erfüllt wird, ist bis 15.05.2025 der vorläufige Kaufpreis in Höhe von 20.000.000 EUR zu melden. Sollte die Earn-Out-Klausel eintreten und es zu einer nachträglichen Anpassung des Kaufpreises kommen, ist bis 15.07.2027 eine AWBET-Korrekturmeldung mit einem angepassten Transaktionswert in Höhe von 21.500.000 EUR zu erstatten.
Wertkommentar
Alle Werte können kommentiert werden. Kommentare reduzieren allfällige Rückfragen. Zur Wertart Marktwert geben Sie bitte Informationen bezüglich Mittelverwendung (bei Kapitalzufluss nach Österreich) bzw. Mittelaufbringung (bei Kapitalabfluss aus Österreich) an. Wenn sich im Rahmen der Meldungslegung eine systembasierte Rückfrage ergibt, ist ein verpflichtender Kommentar zu erfassen.
Anteils- und kapitalbezogene Transaktionen exkl. Gewinnausschüttungen (mit ISIN/WK) (TRANSAKBMWK)
Meldepflichtig sind eigenkapitalstärkende oder eigenkapitalschwächende Transaktionen mit ausländischen Einheiten, unabhängig davon, ob sich die Höhe der Beteiligung dadurch verändert, sowie der Erwerb- und Verkauf von Unternehmensanteilen im Ausland bzw. aus dem Ausland in Österreich.
Dieser Teil der Erhebung ist auszuwählen, wenn die Beteiligung in Aktien mit Wertpapierkennnummer gehalten wird bzw. wurde (bei der Transaktionsrichtung aktiv werden bzw. wurden die Anteile an der ausländischen Einheit in Aktien gehalten, bei der Transaktionsrichtung passiv werden bzw. wurden die Anteile an der meldepflichtigen Einheit in Aktien gehalten).
Beschreibung der Datenfelder und deren Ausprägungen
In Klammer werden die Codes der Datenfelder (Dimensionen) und deren Ausprägungen angeführt. Diese Codes werden benötigt, wenn die Meldung via Excel-Upload oder via DV-Schnittstelle (XML) übermittelt wird.
Ident (IN)
OeNB-Identnummer: Hierbei handelt es sich um die OeNB-Identnummer der direkten Beteiligung oder des direkten Gesellschafters bzw. der Gesellschafterin.
Art der Transaktion (TRANSART)
Kapitalzufuhr bei ausländischer Beteiligung (AKAPZUF)
darunter fallen u. a.: Neugründungen von Unternehmen, Kapitalerhöhungen, Erwerb von Anteilen im Zuge einer Kapitalerhöhung, Großmutterzuschüsse, Sacheinlagen (welche nicht die Einbringung von Anteilen an einer anderen Konzerneinheit betreffen), Kapitalstärkungen, Rücklagendotierungen, Erwerb von Jungaktien
darunter fallen nicht: Erwerb von Gesellschaftsanteilen von einem:einer Dritten, buchhalterische Zuschreibungen und Aufwertungen, Verschmelzungen
Kapitalzufuhr durch ausländische:n Gesellschafter:in (PKAPZUF)
darunter fallen u. a.: Neugründungen von Unternehmen, Kapitalerhöhungen, Erwerb von Anteilen im Zuge einer Kapitalerhöhung, Großmutterzuschüsse, Sacheinlagen (welche nicht die Einbringung von Anteilen an einer anderen Konzerneinheit betreffen), Kapitalstärkungen, Rücklagendotierungen, Erwerb von Jungaktien
darunter fallen nicht: Erwerb von Gesellschaftsanteilen von einem:einer Dritten, buchhalterische Zuschreibungen und Aufwertungen, Verschmelzungen
Kapitalabbau bei ausländischer Beteiligung (AKAPABB)
darunter fallen u. a.: Rücklagentransfers, Kapitalreduktion bei gleichbleibenden Anteilen, die Auflösung eines Unternehmens, Liquidationen, Aktienrückkauf durch die ausländische Beteiligung
darunter fallen nicht: Verkauf von Gesellschaftsanteilen an einen:einer Dritten, buchhalterische Abschreibungen und Abwertungen, erhaltene Gewinnausschüttung/Gewinnentnahme in Form einer Einlagenrückzahlung (Return of Capital), Sachausschüttungen, Verschmelzungen
Kapitalabbau durch ausländische:n Gesellschafter:in (PKAPABB)
darunter fallen u. a.: Rücklagentransfers, Kapitalreduktion bei gleichbleibenden Anteilen, die Auflösung eines Unternehmens, Liquidationen, Aktienrückkauf am eigenen Unternehmen
darunter fallen nicht: Verkauf von Gesellschaftsanteilen an einen:einer Dritten, buchhalterische Abschreibungen und Abwertungen, geleistete Gewinnausschüttung/Gewinnentnahme in Form einer Einlagenrückzahlung (Return of Capital), Sachausschüttungen, Verschmelzungen
Erwerb von Anteilen an einer ausländischen Beteiligung (AERWANT)
darunter fallen u. a.: Erwerb von Gesellschaftsanteilen an einer ausländischen Beteiligung (Meldepflichtige Einheit und Verkäufer:in sind keine verbundenen Einheiten), Kapitalzufuhr an ausländische Beteiligungen, die von der ausländischen Beteiligung oder anderen ausländischen Konzerneinheiten zum Großteil für den Erwerb von Gesellschaftsanteilen an einer Nicht-Konzerneinheit verwendet wird
darunter fallen nicht: Neugründungen, Erwerb von Anteilen im Zuge einer Kapitalerhöhung, Erwerb von Jungaktien, Verschmelzungen
Erwerb von Anteilen durch ausländische:n Gesellschafter:in (PERWANT)
darunter fallen u. a.: Erwerb von Gesellschaftsanteilen an der meldepflichtigen Einheit (Käufer:in und Verkäufer:in sind keine verbundenen Einheiten), Kapitalzufuhr durch ausländische Gesellschafter:innen, die durch die meldepflichtige Einheit oder andere österreichische Konzerneinheiten zum Großteil für den Erwerb von Gesellschaftsanteilen an einer Nicht-Konzerneinheit verwendet wird
darunter fallen nicht: Neugründungen, Erwerb von Anteilen im Zuge einer Kapitalerhöhung, Erwerb von Jungaktien, Verschmelzungen
Verkauf von Anteilen an einer ausländischen Beteiligung (AVERKANT)
darunter fallen u. a.: Verkauf von Gesellschaftsanteilen an einer ausländischen Beteiligung (Melder:in und Käufer:in sind keine verbundenen Einheiten)
darunter fallen nicht: Abbau von Eigenkapital, Ausgabe von Jungaktien, Ausstieg eines Gesellschafters oder einer Gesellschafterin im Zuge einer Kapitalreduktion, Neugründungen, Unternehmensauflösung, Verschmelzungen
Verkauf von Anteilen durch ausländische:n Gesellschafter:in (PVERKANT)
darunter fallen u. a.: Verkauf von Gesellschaftsanteilen an der meldepflichtigen Einheit (Verkäufer:in und Käufer:in sind keine verbundenen Einheiten)
darunter fallen nicht: Abbau von Eigenkapital, Ausgabe von Jungaktien, Ausstieg eines Gesellschafters oder einer Gesellschafterin im Zuge einer Kapitalreduktion, Neugründungen, Unternehmensauflösung, Verschmelzungen
Konzerninterne Umstrukturierung (Übernahme von ausländischer Beteiligung) (AKONZUMU)
darunter fallen u. a.: Erwerb bzw. Übernahme von Gesellschaftsanteilen an einer ausländischen Beteiligung (meldepflichtige Einheit und Verkäufer:in/abtretende Einheit sind verbundene Einheiten), Verschmelzungen von Beteiligungen (übernehmende Gesellschaft als Counterpart), Einbringung von Anteilen an einer anderen Konzerneinheit im Zuge einer Sacheinlage, Kapitalzufuhr an ausländische Beteiligungen, die ausschließlich zur Verlustabdeckung verwendet werden
darunter fallen nicht: Transaktionen an denen konzernexterne Einheiten beteiligt sind
Konzerninterne Umstrukturierung (Übernahme durch ausländische:n Gesellschafter:in) (PKONZUMU)
darunter fallen u. a.: Erwerb bzw. Übernahme von Gesellschaftsanteilen an der meldepflichtigen Einheit (Käufer:in/übernehmende Einheit und Verkäufer:in/abtretende Einheit sind verbundene Einheiten), Verschmelzungen der meldepflichtigen Einheit (meldepflichtige Einheit ist übernehmende Gesellschaft), Einbringung von Anteilen an einer anderen Konzerneinheit im Zuge einer Sacheinlage, Kapitalzufuhr durch ausländische Gesellschafter:innen, die ausschließlich zur Verlustabdeckung verwendet werden
darunter fallen nicht: Transaktionen an denen konzernexterne Einheiten beteiligt sind
Konzerninterne Umstrukturierung (Abtretung von ausländischer Beteiligung) (AKONZUMA)
darunter fallen u. a.: Verkauf bzw. Abtretung von Gesellschaftsanteilen an einer ausländischen Beteiligung (Melder:in und Käufer:in/übernehmende Einheit sind verbundene Einheiten), Verschmelzungen von Beteiligungen (übertragene/eingebrachte Gesellschaft als Counterpart)
darunter fallen nicht: Transaktionen an denen konzernexterne Einheiten beteiligt sind
Konzerninterne Umstrukturierung (Abtretung durch ausländische:n Gesellschafter:in) (PKONZUMA)
darunter fallen u. a.: Verkauf bzw. Abtretung von Gesellschaftsanteilen an der meldepflichtige Einheit (Verkäufer:in/übernehmende Einheit und Käufer:in/abtretende Einheit sind verbundene Einheiten), Verschmelzungen der meldepflichtigen Einheit (meldepflichtige Einheiten ist übertragene/eingebrachte Gesellschaft)
darunter fallen nicht: Transaktionen an denen konzernexterne Einheiten beteiligt sind
Transaktionsrichtung (TRANSRI)
Aktive Transaktion: Hält bzw. hielt die meldepflichtige Einheit Anteile an einer ausländischen Einheit, ist als Transaktionsrichtung aktiv anzugeben. (AKTIV)
Passive Transaktion: Werden bzw. wurden Anteile an der meldepflichtigen Einheit durch eine ausländische Einheit gehalten, ist als Transaktionsrichtung passiv anzugeben. (PASSIV)
Komplette Desinvestition (KDES)
Bei einem Kapitalabbau, einem Verkauf von Anteilen oder einer konzerninternen Umstrukturierung (Abtretung) muss angegeben werden, ob nach der Transaktion weiterhin Anteile gehalten werden. Bei anderen Transaktionsarten kann optional NEIN (N) angegeben werden (es muss jedoch nichts angegeben werden).
JA (WAHR): Nach der Transaktion werden keine Anteile gehalten. (J)
NEIN (FALSCH): Nach der Transaktion werden weiterhin Anteile gehalten. ( N)
Wertpapierkennnummer (WK)
Bei Transaktionen mit ISIN/WK ist diese anzugeben.
Die International Securities Identification Number (ISIN) ist eine zwölfstellige Buchstaben-Zahlen-Kombination zur Identifizierung eines Wertpapiers (ISIN-Code nach ISO 6166). Verantwortlich für die Vergabe von ISIN-Codes sind die „National Numbering Agencies" (NNAs), im Falle von Österreich ist das die Oesterreichische Kontrollbank (OeKB). Ausschlaggebend für die Gültigkeit eines ISIN-Codes ist die Datenbank der „Association of NNAs" (ANNA).
Eine ISIN besteht aus:
einem zweistelligen Länderkürzel (z. B. AT für Österreich, DE für Deutschland),
einer 9-stelligen nationalen Kennnummer und
einer einstelligen Prüfziffer.
Verwenden Sie keine
anderen offiziellen Wertpapier-Kennnummern als die ISIN (z. B. Wertpapier-Kennnummer von den Wertpapier-Mitteilungen (WM) Frankfurt, Clearstream, CUSIP und Valoren),
Wertpapier-Kennnummern, die mit „XF“ beginnen (diese sind nicht eindeutig),
Wertpapier-Kennnummern, die mit "QOXDBY" beginnen (diese sind nur vorläufig für Buchungszwecke vergeben).
Existiert für ein zu meldendes Wertpapier keine ISIN, sind Stammdaten (inklusive Daten zu Dividenden/Ausschüttungen) zu übermitteln → Stammdaten im Zusammenhang mit der Meldungslegung.
Wertart (WA)
Marktwert: Der gemeldete Transaktionswert muss dem Marktwert entsprechen. Bei Käufen und Verkäufen müssen Kauf- bzw. Verkaufspreise gemeldet werden. Bei Transaktionen ohne Kauf- bzw. Verkaufspreis muss eine marktnahe Bewertung als Transaktionswert gemeldet werden. Sollte zum Zeitpunkt der Transaktion keine marktnahe Bewertung erstellt worden sein, ist die letzte Bewertung vor dem Transaktionszeitpunkt als Transaktionswert anzugeben. Sollte es bei konzerninternen Umstrukturierungen keinen Kauf- bzw. Verkaufspreis und keine marktnahe Bewertung geben, ist im Ausnahmefall als Näherungswert der anteilige Eigenkapitalwert laut Bilanz (zum Transaktionszeitpunkt bzw. laut letzter Bilanz vor der Transaktion) als Transaktionswert anzugeben. Sollte es zu nachträglichen Anpassungen des gemeldeten Transaktionswertes kommen (z.B. Kaufpreis verändert nachträglich im Zuge des Eintretens einer vereinbarten Earn-out-Klausel) ist innerhalb der gesetzlichen Meldefrist der zu diesem Zeitpunkt bekannte/vorläufige Transaktionswert/Kaufpreis zu melden und dieser bei Feststehen des tatsächlichen Wertes nachträglich mittels einer Korrekturmeldung anzupassen. (MW)
Stück: Es ist die Anzahl in ganzen Aktien anzugeben, die im Rahmen der Transaktion übertragen wurden. Sollte sich die Stückzahl an gehaltenen Aktien im Rahmen der Transaktion nicht verändert haben, ist als Wert 0 anzugeben. (STK)
Wert
Die Meldung ist in Euro zu legen, wobei Euro-Gegenwerte generell mit dem Wechselkurs des Tages umzurechnen sind, an dem der wirtschaftliche Übergang stattfand. Die Wechselkurse können Sie auf der OeNB-Website unter
→ Wechselkurse - Oesterreichische Nationalbank (OeNB)
abrufen. Verwenden Sie den täglichen Referenzkurs der EZB. Sollte für den gewünschten Wechselkurs kein täglicher Referenzkurs verfügbar sein, können Sie den Wechselkurs aus einer der Tabellen "Währungen und Devisenkurse in anderen Ländern" entnehmen.
Wertkommentar
Alle Werte können kommentiert werden. Kommentare reduzieren allfällige Rückfragen. Zur Wertart Marktwert geben Sie bitte Informationen bezüglich Mittelverwendung (bei Kapitalzufluss nach Österreich) bzw. Mittelaufbringung (bei Kapitalabfluss aus Österreich) an. Wenn sich im Rahmen der Meldungslegung eine systembasierte Rückfrage ergibt, ist ein verpflichtender Kommentar zu erfassen.
Gewinnausschüttungen (ohne ISIN/WK) (TRANSGEWOWK)
Meldepflichtig sind grenzüberschreitende Gewinnausschüttungen und Gewinnentnahmen. Dieser Teil der Erhebung ist auszuwählen, wenn die Beteiligung nicht in Aktien gehalten wird bzw. wurde.
Sollten der Beschluss- und Zahlungszeitpunkt in unterschiedlichen Monaten liegen, sind zusätzlich zur AWBET-Meldung die Meldegrenzen der Erhebung AWFUV zu beachten.
Beschreibung der Datenfelder und deren Ausprägungen
In Klammer werden die Codes der Datenfelder (Dimensionen) und deren Ausprägungen angeführt. Diese Codes werden benötigt, wenn die Meldung via Excel-Upload oder via DV-Schnittstelle (XML) übermittelt wird.
Ident (IN)
OeNB-Identnummer: Hierbei handelt es sich um die OeNB-Identnummer der direkten Beteiligung oder des direkten Gesellschafters bzw. der Gesellschafterin.
Art der Transaktion (TRANSART)
Erhaltene Gewinnausschüttung: Bei erhaltenen Gewinnausschüttungen oder Gewinnentnahmen ist diese Art der Transaktion zu wählen. (AERHGEW)
darunter fallen u. a.: erhaltene Gewinnausschüttungen/Gewinnentnahmen/Dividenden, erhaltene Gewinnausschüttung in Form einer Einlagenrückzahlung (Return of Capital), erhaltene Sachausschüttungen
Bezahlte Gewinnausschüttung: Bei bezahlten/geleisteten Gewinnausschüttungen oder Gewinnentnahmen ist diese Art der Transaktion zu wählen. (PBEZGEW)
darunter fallen u. a.: bezahlte/geleistete Gewinnausschüttungen/Gewinnentnahmen/Dividenden, bezahlte/geleistete Gewinnausschüttung in Form einer Einlagenrückzahlung (Return of Capital), bezahlte Sachausschüttungen
Transaktionsrichtung (TRANSRI)
Aktive Transaktion: Hält bzw. hielt die meldepflichtige Einheit Anteile an einer ausländischen Einheit, ist als Transaktionsrichtung aktiv anzugeben. (AKTIV)
Passive Transaktion: Werden bzw. wurden Anteile an der meldepflichtigen Einheit durch eine ausländische Einheit gehalten, ist als Transaktionsrichtung passiv anzugeben. (PASSIV)
Beschlusszeitpunkt (BZP)
Als Beschlusszeitpunkt ist der Monatsultimo des Monats anzugeben, indem die Gewinnausschüttung beschlossen wurde. (Datum)
Wertart (WA)
Marktwert: Der gemeldete Transaktionswert muss der Beschlusshöhe der Gewinnausschüttung bzw. Gewinnentnahme entsprechen. Gewinnausschüttung bzw. Gewinnentnahme sind vor Abzug allfälliger Steuern und Gebühren zu melden. (MW)
Wert
Die Meldung ist in Euro zu legen, wobei Euro-Gegenwerte bei Gewinnausschüttungen und Gewinnentnahmen mit dem Wechselkurs jenes Tages umzurechnen sind, an dem die Zahlung stattfand. Die Wechselkurse können Sie auf der OeNB-Website unter
→ Wechselkurse - Oesterreichische Nationalbank (OeNB)
abrufen. Verwenden Sie den täglichen Referenzkurs der EZB. Sollte für den gewünschten Wechselkurs kein täglicher Referenzkurs verfügbar sein, können Sie den Wechselkurs aus einer der Tabellen "Währungen und Devisenkurse in anderen Ländern" entnehmen.
Beispiel: Umrechnung Transaktionswert
Die meldepflichtige Einheit erhält von einer ungarischen Beteiligung am 2. März 2021 eine Gewinnausschüttung in Höhe von 500.000.000 HUF. Die österreichische Einheit muss den Fremdwährungsbetrag in der Höhe von 500.000.000 HUF mit dem täglichen Referenzkurs der EZB vom 2. März 2021 umrechnen, da die Meldung in EURO zu legen ist.
Der OeNB-Website kann der Umrechnungskurs von 1 EUR = 363,70 HUF entnommen werden. Der Transaktionswert entspricht damit:
500.000.000 HUF / 363,70 = 1.374.759,42 EUR
Die AWBET-Meldung ist mit der Transaktionsart "Erhaltene Gewinnausschüttung" mit dem Transaktionswert in Höhe von 1.374.759,42 EUR zu erfassen.
Wertkommentar
Alle Werte können kommentiert werden. Kommentare reduzieren allfällige Rückfragen. Zur Wertart Marktwert geben Sie bitte Informationen bezüglich Mittelverwendung (bei Kapitalzufluss nach Österreich) bzw. Mittelaufbringung (bei Kapitalabfluss aus Österreich) an. Wenn sich im Rahmen der Meldungslegung eine systembasierte Rückfrage ergibt, ist ein verpflichtender Kommentar zu erfassen.
Gewinnausschüttungen (mit ISIN/WK) (TRANSGEWMWK)
Meldepflichtig sind grenzüberschreitende Gewinnausschüttungen und Gewinnentnahmen. Dieser Teil der Erhebung ist auszuwählen, wenn die Beteiligung in Aktien mit Wertpapierkennnummer gehalten wird bzw. wurde (bei der Transaktionsrichtung aktiv werden bzw. wurden die Anteile an der ausländischen Einheit in Aktien gehalten, bei der Transaktionsrichtung passiv werden bzw. wurden die Anteile an der meldepflichtigen Einheit in Aktien gehalten).
Sollten der Beschluss- und Zahlungszeitpunkt in unterschiedlichen Monaten liegen, sind zusätzlich zur AWBET-Meldung die Meldegrenzen der Erhebung AWFUV zu beachten.
Beschreibung der Datenfelder und deren Ausprägungen
In Klammer werden die Codes der Datenfelder (Dimensionen) und deren Ausprägungen angeführt. Diese Codes werden benötigt, wenn die Meldung via Excel-Upload oder via DV-Schnittstelle (XML) übermittelt wird.
Ident (IN)
OeNB-Identnummer: Hierbei handelt es sich um die OeNB-Identnummer der direkten Beteiligung oder des direkten Gesellschafters bzw. der Gesellschafterin.
Art der Transaktion (TRANSART)
Erhaltene Gewinnausschüttung: Bei erhaltenen Gewinnausschüttungen oder Gewinnentnahmen ist diese Art der Transaktion zu wählen. (AERHGEW)
darunter fallen u. a.: erhaltene Gewinnausschüttungen/Gewinnentnahmen/Dividenden, erhaltene Gewinnausschüttung in Form einer Einlagenrückzahlung (Return of Capital), erhaltene Sachausschüttungen
Bezahlte Gewinnausschüttung: Bei bezahlten/geleisteten Gewinnausschüttungen oder Gewinnentnahmen ist diese Art der Transaktion zu wählen. (PBEZGEW)
darunter fallen u. a.: bezahlte/geleistete Gewinnausschüttungen/Gewinnentnahmen/Dividenden, bezahlte/geleistete Gewinnausschüttung in Form einer Einlagenrückzahlung (Return of Capital), bezahlte Sachausschüttungen
Transaktionsrichtung (TRANSRI)
Aktive Transaktion: Hält bzw. hielt die meldepflichtige Einheit Anteile an einer ausländischen Einheit, ist als Transaktionsrichtung aktiv anzugeben. (AKTIV)
Passive Transaktion: Werden bzw. wurden Anteile an der meldepflichtigen Einheit durch eine ausländische Einheit gehalten, ist als Transaktionsrichtung passiv anzugeben. (Transaktionsrichtung PASSIV)
Beschlusszeitpunkt (BZP)
Als Beschlusszeitpunkt ist der Monatsultimo des Monats anzugeben, indem die Gewinnausschüttung beschlossen wurde. (Datum)
Wertpapierkennnummer (WK)
Bei Transaktionen mit ISIN/WK ist diese anzugeben.
Die International Securities Identification Number (ISIN) ist eine zwölfstellige Buchstaben-Zahlen-Kombination zur Identifizierung eines Wertpapiers (ISIN-Code nach ISO 6166). Verantwortlich für die Vergabe von ISIN-Codes sind die „National Numbering Agencies" (NNAs), im Falle von Österreich ist das die Oesterreichische Kontrollbank (OeKB). Ausschlaggebend für die Gültigkeit eines ISIN-Codes ist die Datenbank der „Association of NNAs" (ANNA).
Eine ISIN besteht aus
einem zweistelligen Länderkürzel (z. B. AT für Österreich, DE für Deutschland),
einer 9-stelligen nationalen Kennnummer und
einer einstelligen Prüfziffer.
Verwenden Sie keine
anderen offiziellen Wertpapier-Kennnummern als die ISIN (z. B. Wertpapier-Kennnummer von den Wertpapier-Mitteilungen (WM) Frankfurt, Clearstream, CUSIP und Valoren),
Wertpapier-Kennnummern, die mit „XF“ beginnen (diese sind nicht eindeutig),
Wertpapier-Kennnummern, die mit "QOXDBY" beginnen (diese sind nur vorläufig für Buchungszwecke vergeben).
Existiert für ein zu meldendes Wertpapier keine ISIN, sind Stammdaten (inklusive Daten zu Dividenden/Ausschüttungen) zu übermitteln → Stammdaten im Zusammenhang mit der Meldungslegung.
Wertart (WA)
Marktwert: Der gemeldete Transaktionswert muss der Beschlusshöhe der Gewinnausschüttung bzw. Gewinnentnahme entsprechen. Gewinnausschüttung bzw. Gewinnentnahme sind vor Abzug allfälliger Steuern und Gebühren zu melden. (MW)
Stück: Es ist die Anzahl in ganzen Aktien anzugeben, die im Rahmen der Transaktion ausgeschüttet wurden. Sollte sich die Stückzahl an gehaltenen Aktien im Rahmen der Transaktion nicht verändert haben, ist als Wert 0 anzugeben. (STK)
Wert
Die Meldung ist in Euro zu legen, wobei Euro-Gegenwerte bei Gewinnausschüttungen und Gewinnentnahmen mit dem Wechselkurs jenes Tages umzurechnen sind, an dem die Zahlung stattfand. Die Wechselkurse können Sie auf der OeNB-Website unter
→ Wechselkurse - Oesterreichische Nationalbank (OeNB)
abrufen. Verwenden Sie den täglichen Referenzkurs der EZB. Sollte für den gewünschten Wechselkurs kein täglicher Referenzkurs verfügbar sein, können Sie den Wechselkurs aus einer der Tabellen "Währungen und Devisenkurse in anderen Ländern" entnehmen.
Wertkommentar
Alle Werte können kommentiert werden. Kommentare reduzieren allfällige Rückfragen. Zur Wertart Marktwert geben Sie bitte Informationen bezüglich Mittelverwendung (bei Kapitalzufluss nach Österreich) bzw. Mittelaufbringung (bei Kapitalabfluss aus Österreich) an. Wenn sich im Rahmen der Meldungslegung eine systembasierte Rückfrage ergibt, ist ein verpflichtender Kommentar zu erfassen.
Qualitätsanforderungen
Die AWBET-Meldung muss zeitgerecht und vollständig an die OeNB übermittelt werden.
Das setzt voraus, dass die Stammdaten vor Meldungsübermittlung in der Applikation MeldeWeb korrekt sind und bestätigt wurden.
Eine vollständige AWBET-Meldung umfasst (zusätzlich zu den Stammdaten)
die Übermittlung aller aktiven und passiven meldepflichtigen Transaktionen einer Meldeperiode,
mit Transaktionswerten, die dem Marktwert der gemeldeten Transaktion entsprechen.
Wichtig ist, dass Transaktionen betreffend ausländischer Betriebsstätten und Zweigniederlassungen ebenso zu melden sind, wie Transaktionen betreffend rechtlich selbstständiger ausländischer Beteiligungen.
Wenn sich im Rahmen der Meldungslegung eine systembasierte Rückfrage ergibt, ist ein verpflichtender Kommentar zu erfassen.
Die OeNB überprüft die eingelangten Meldungen und kommt bei etwaigen Fragen auf die Meldenden zu. Diese sind umgehend zu beantworten.
Siehe weiters: Allgemeine Bestimmungen.
Meldebeispiele zu ausgewählten Geschäftsfällen/Sachverhalten (inhaltlich)
Beispiel: Großmutterzuschuss über die ausländische Tochter (aktive Direktinvestition)
Die meldepflichtige Einheit (Meldeobjekt) hält 100% der Anteile der direkten Beteiligung in Frankreich, welche wiederum 50% der Anteile einer Beteiligung in Deutschland hält. Aus der Sicht der meldepflichtigen Einheit handelt es sich bei der deutschen Gesellschaft um eine indirekte Beteiligung.
Die meldepflichtige Einheit (Meldeobjekt) tätigt einen Großmutterzuschuss in Höhe von 3.500.000 EUR an die deutsche indirekte Beteiligung. Diese Transaktion muss als Transaktion mit der direkten Beteiligung, also mit der direkten Beteiligung in Frankreich gemeldet werden. Großmutterzuschüsse an Beteiligungen müssen immer mit der direkten Beteiligung als Counterpart erfasst werden.
Die meldepflichtige Einheit (Meldeobjekt) muss daher eine AWBET-Meldung mit der Transaktionsart „Kapitalzufuhr bei ausländischer Beteiligung“ an die französische direkte Beteiligung melden.
.png?inst-v=bb445ded-e106-4c16-a1b2-751307cae8b0)
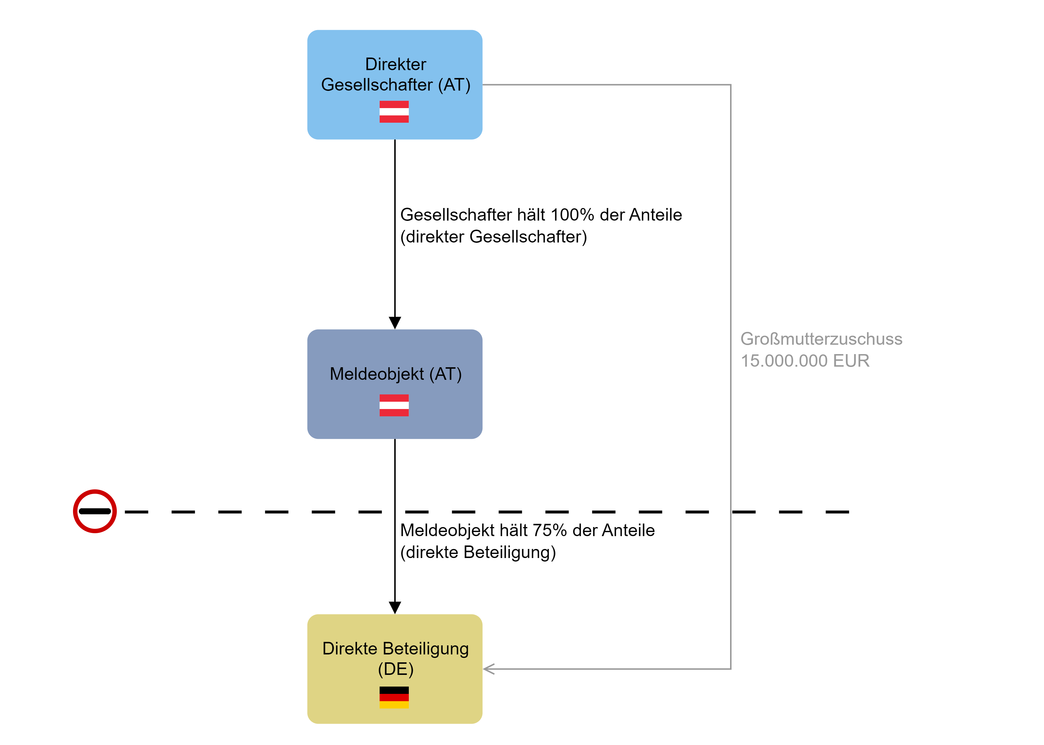
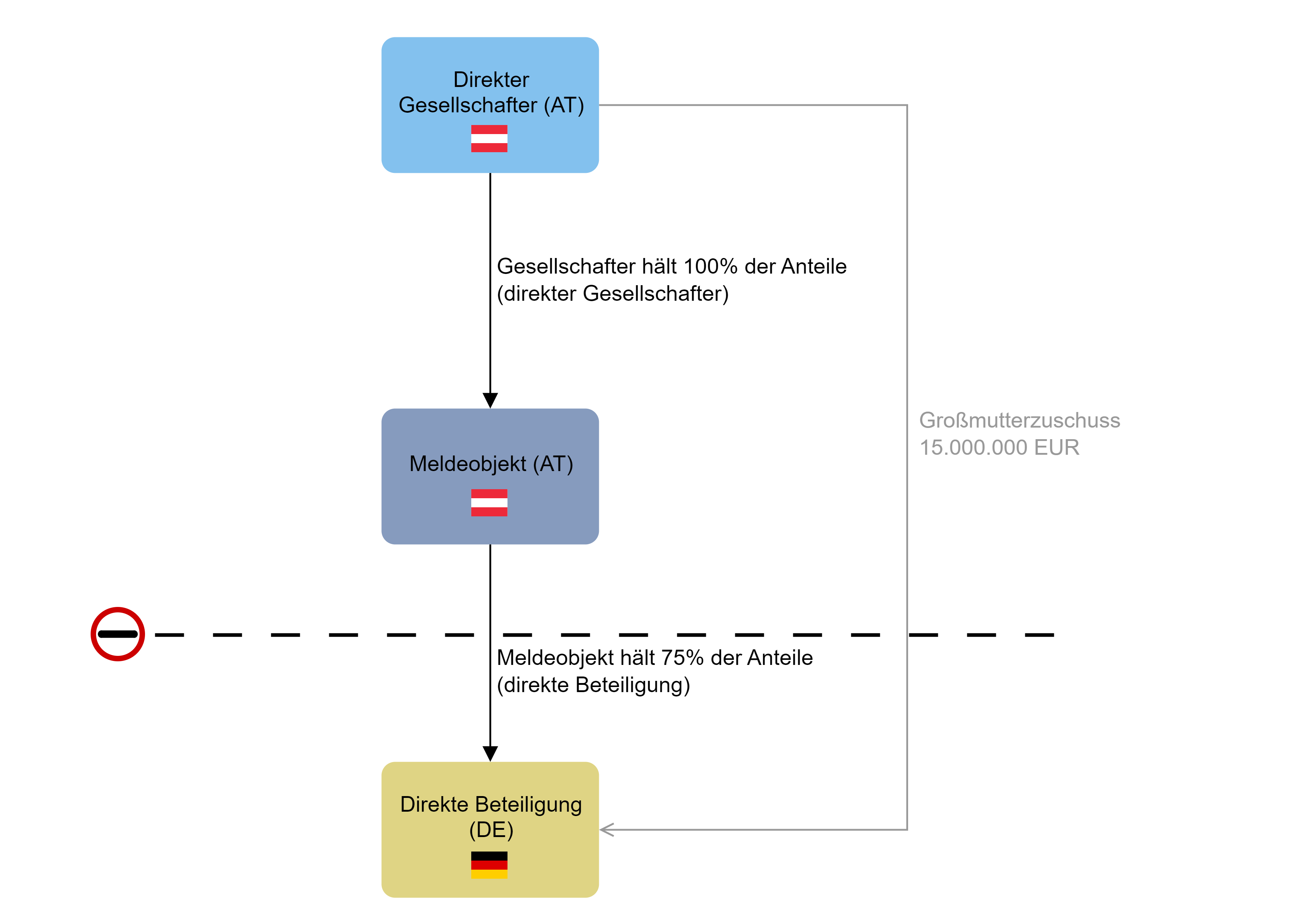
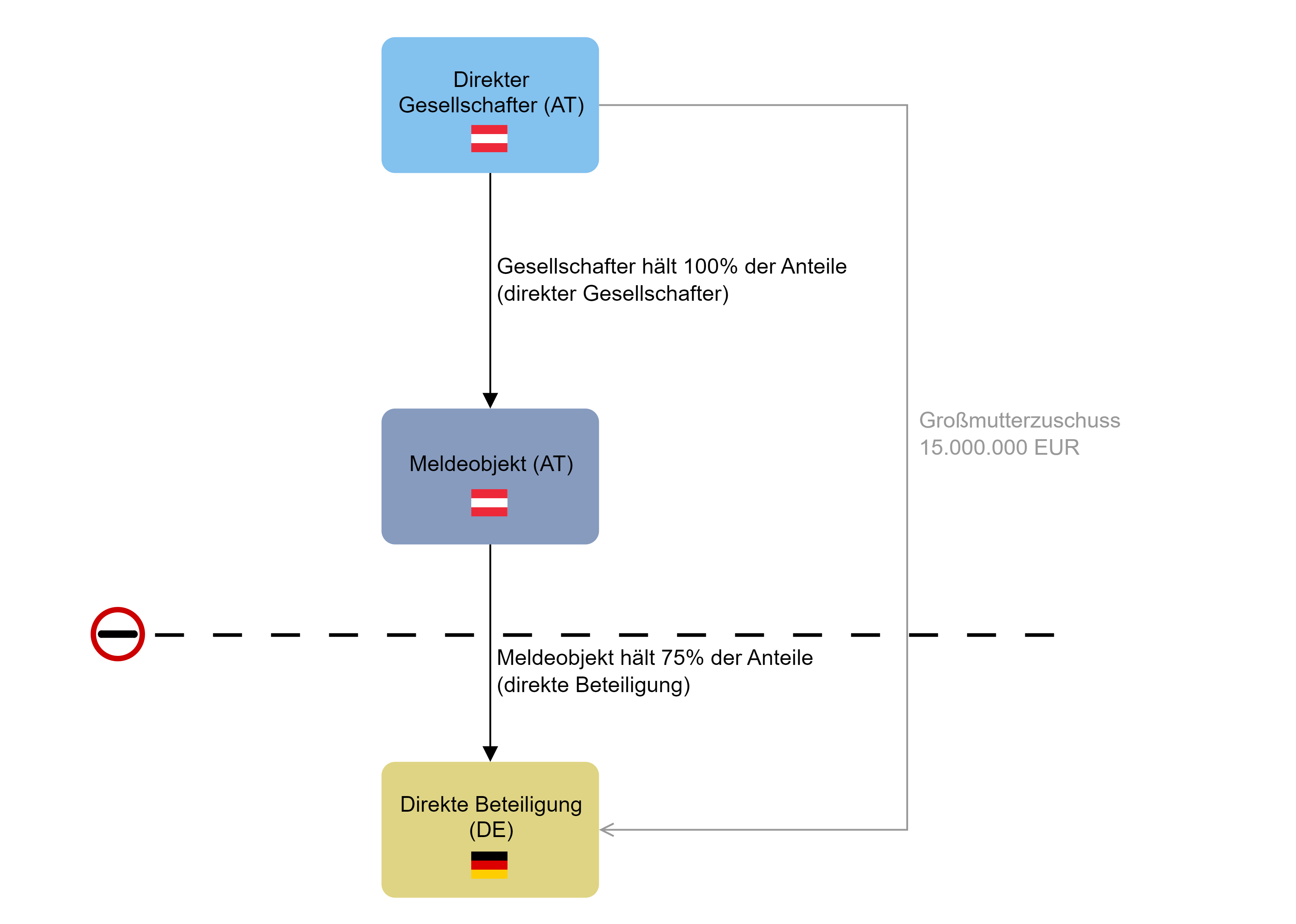
Beispiel: Großmutterzuschuss über die inländische Töchter (aktive Direktinvestition)
Die meldepflichtige Einheit (Meldeobjekt) wird zu 100% von einem:einer inländischen direkten Gesellschafter:in gehalten. Des Weiteren hält die meldepflichtige Einheit (Meldeobjekt) 75% der Anteile an einer ausländischen Beteiligung. Die Beziehung vom inländischen direkten Gesellschafter bzw. der Gesellschafterin zur ausländischen Beteiligung stellt aus Sicht des inländischen Gesellschafters bzw. der Gesellschafterin eine indirekte Beteiligung dar, da die meldepflichtige Einheit (Meldeobjekt) zwischengeschaltet ist.
Der:die inländische direkte Gesellschafter:in überweist 15.000.000 EUR als Großmutterzuschuss an die ausländische Beteiligung. Diese Transaktion muss als Transaktion zwischen der meldepflichtigen Einheit (Meldeobjekt) und der ausländischen Beteiligung gemeldet werden. Großmutterzuschüsse an Beteiligungen müssen immer mit der direkten Beteiligung als Transaktionsempfänger/Counterpart erfasst werden.
Die meldepflichtige Einheit (Meldeobjekt) muss daher eine AWBET-Meldung mit der Transaktionsart „Kapitalzufuhr bei ausländischer Beteiligung“ an die ausländische direkte Beteiligung melden.
.png?inst-v=bb445ded-e106-4c16-a1b2-751307cae8b0)
Beispiel: Großmutterzuschuss über die ausländische Mutter (passive Direktinvestition)
Die meldepflichtige Einheit (Meldeobjekt) wird von einem:einer ausländischen Gesellschafter:in in Deutschland zu 100% gehalten. Die deutsche Gesellschaft wird wiederum von einer oberen Einheit im Konzern, einem:einer Gesellschafter:in aus Frankreich, gehalten. Aus der Sicht der meldepflichtigen Einheit handelt es sich bei der französischen Gesellschaft um einen oberen Gesellschafter:in.
Die meldepflichtige Einheit (Meldeobjekt) erhält einen Großmutterzuschuss vom französischen, oberen Gesellschafter bzw. der Gesellschafterin in Höhe von 780.000 EUR. Diese Transaktion muss als Transaktion mit dem:der direkten Gesellschafter:in in Deutschland gemeldet werden. Großmutterzuschüsse von Gesellschafter:innen müssen immer mit dem:der direkten Gesellschafter:in als Counterpart erfasst werden.
Die meldepflichtige Einheit (Meldeobjekt) muss daher eine AWBET-Meldung mit der Transaktionsart „Kapitalzufuhr durch ausländische:n Gesellschafter:in“ vom deutschen direkten Gesellschafter bzw. der Gesellschafterin melden.
.png?inst-v=bb445ded-e106-4c16-a1b2-751307cae8b0)
Beispiel: Großmutterzuschuss über die inländische Mutter (passive Direktinvestition)
Die meldepflichtige Einheit (Meldeobjekt) wird zu 100% von einem:einer ausländischen direkten Gesellschafter:in gehalten. Des Weiteren hält die meldepflichtige Einheit (Meldeobjekt) 100% der Anteile an einer inländischen Beteiligung. Die Beziehung vom ausländischen Gesellschafter bzw. der Gesellschafterin zur inländischen Beteiligung stellt aus Sicht des ausländischen Gesellschafters bzw. der Gesellschafterin eine indirekte Beteiligung dar, da die meldepflichtige Einheit (Meldeobjekt) zwischengeschaltet ist.
Der:die ausländische direkte Gesellschafter:in überweist 1.800.000 EUR als Großmutterzuschuss an die inländische Beteiligung. Diese Transaktion muss als Transaktion zwischen der meldepflichtigen Einheit (Meldeobjekt) und dem:der ausländischen Gesellschafter:in gemeldet werden. Großmutterzuschüsse von Gesellschafter:innen müssen immer mit dem:der direkten Gesellschafter:in als Counterpart erfasst werden.
Die meldepflichtige Einheit (Meldeobjekt) muss daher eine AWBET-Meldung mit der Transaktionsart „Kapitalzufuhr durch ausländische:n Gesellschafter:in“ von dem ausländischen direkten Gesellschafter bzw. der Gesellschafterin melden.
.png?inst-v=bb445ded-e106-4c16-a1b2-751307cae8b0)
Beispiel: Erwerb von Anteilen im Zuge einer Kapitalerhöhung (aktive Direktinvestition)
Vor der Transaktion sind drei Gesellschafter:innen an einer direkten Beteiligung in den USA beteiligt. Der:die deutsche Gesellschafter:in ist mit 50% am Gesellschaftskapital der US-amerikanischen Einheit beteiligt. Die beiden österreichischen Gesellschafter:innen halten jeweils 25% der Anteile der ausländischen Einheit in den USA.
Die meldepflichtige Einheit steigt ebenfalls bei der US-amerikanischen Beteiligung ein, indem durch eine Kapitalzufuhr das Gesellschaftskapital erhöht wird.
Nach der Transaktion hat die Beteiligung in den USA vier direkte Gesellschafter:innen. Keine:r der bereits vor der Transaktion beteiligten Gesellschafter:innen hat seine:ihre Anteile verkauft. Sie halten daher noch immer die gleichen Anteile an der US-amerikanischen Beteiligung gemessen am Unternehmenswert bzw. Gesellschaftskapital. Aufgrund der Kapitalzufuhr haben sich die Anteile in % an der ausländischen Beteiligung jeweils halbiert.
Die meldepflichtige Einheit (Meldeobjekt) muss eine AWBET-Meldung mit der Transaktionsart "Kapitalzufuhr bei ausländischer Beteiligung" erfassen. Der Transaktionswert ist die Summe aus der Gesellschaftskapitalerhöhung und dem Agio (Aufschlag auf den Nennwert).
Die beiden anderen österreichischen Gesellschafter:innen müssen keine AWBET-Meldung erfassen, da es zu keiner meldepflichtigen Transaktion gekommen ist. Bei beiden Gesellschafter:innen ist der gehaltene Anteil in % in der Stammdatendatenbearbeitung zu korrigieren.
.png?inst-v=bb445ded-e106-4c16-a1b2-751307cae8b0)
Beispiel: Verschmelzung von Beteiligungen
Vor der Transaktion hält eine österreichische Gesellschaft (Meldeobjekt) zwei direkte deutsche Beteiligungen zu jeweils 100% (Beteiligungen A und B). Die beiden Beteiligungen werden verschmolzen. Beteiligung A wird als übertragende Gesellschaft mit Beteiligung B als übernehmender Gesellschaft verschmolzen. Nach der Verschmelzung besteht nur noch Beteiligung B.
Durch das Meldeobjekt ist eine AWBET-Meldung mit folgenden zwei Transaktionen zu übermitteln:
(Aktiv) Transaktionsart Konzerninterne Umstrukturierung (Abtretung von ausländischer Beteiligung): Es muss gemeldet werden, dass die verschmolzene deutsche Beteiligung A nicht mehr durch das Meldeobjekt gehalten wird. Als Transaktionswert sind 100% des Eigenkapitals der verschmolzenen Einheit laut Schlussbilanz (bzw. laut letzter verfügbarer Bilanz vor dem Verschmelzungszeitpunkt) zu melden. Es ist anzugeben, dass nach der Transaktion keine Anteile mehr an Beteiligung A gehalten werden.
(Aktiv) Transaktionsart Konzerninterne Umstrukturierung (Übernahme von ausländischer Beteiligung): Es muss gemeldet werden, dass Beteiligung B durch die Verschmelzung angewachsen ist. Als Transaktionswert sind (identisch zur ersten Transaktion) 100% des Eigenkapitals der verschmolzenen Einheit A laut Schlussbilanz (bzw. laut letzter verfügbarer Bilanz vor dem Verschmelzungszeitpunkt) zu melden.
Festlegung der Meldeperiode: Die Meldeperiode entspricht dem Monat in dem der erste Tag nach Erstellung der Schlussbilanz liegt. (Beispiel: Bei Erstellung einer Schlussbilanz zum Stichtag 30.06. ist der nächste Tag der 01.07. – als Meldeperiode muss daher Juli ausgewählt werden).

Beispiel: Konzernrestrukturierung mit Verschmelzungen
Ein:e französischer Gesellschafter:in hält zwei österreichische Gesellschaften (Meldeobjekte A und B) zu je 100%. Eine der beiden meldepflichtigen Einheiten (Meldeobjekt A) hält zwei deutsche Beteiligungen. Die andere meldepflichtige Einheit (Meldeobjekt B) hält 100% einer französischen Beteiligung.
Im Zuge einer Konzernrestrukturierung wird das Meldeobjekt A als übertragende Gesellschaft mit dem Meldeobjekt B als übernehmender Gesellschaft verschmolzen. Des Weiteren werden zum gleichen Zeitpunkt die beiden deutschen Beteiligungen verschmolzen.
Der Transaktionswert bei Verschmelzungen entspricht dem anteiligen Eigenkapitalwert der verschmolzenen (eingebrachten) Einheit laut Schlussbilanz (bzw. laut letzter verfügbarer Bilanz vor der dem Verschmelzungszeitpunkt).
Im Zuge der konzerninternen Umstrukturierung müssen AWBET-Meldungen von beiden Meldeobjekten erfasst werden:
Meldeobjekt A muss im Zuge der konzerninternen Verschmelzungen eine AWBET-Meldung mit folgenden drei Transaktionen erfassen:
(Aktiv) Transaktionsart Konzerninterne Umstrukturierung (Abtretung von ausländischer Beteiligung): Es muss gemeldet werden, dass die verschmolzene deutsche Beteiligung nicht mehr durch Meldeobjekt A gehalten wird. Als Transaktionswert sind 100% des Eigenkapitals der verschmolzenen Einheit laut Schlussbilanz (bzw. laut letzter verfügbarer Bilanz vor dem Verschmelzungszeitpunkt) zu melden.
(Aktiv) Transaktionsart Konzerninterne Umstrukturierung (Abtretung von ausländischer Beteiligung): Es muss gemeldet werden, dass die übernehmende deutsche Beteiligung nicht mehr durch Meldeobjekt A gehalten wird. Als Transaktionswert sind 100% des Eigenkapitals der übernehmenden Einheit (laut letzter verfügbarer Bilanz vor dem Verschmelzungszeitpunkt) zu melden.
(Passiv) Transaktionsart Konzerninterne Umstrukturierung (Abtretung durch den:die ausländischen Gesellschafter:in): Es muss gemeldet werden, dass Meldeobjekt A nicht mehr durch den:die französischen Gesellschafter:in gehalten wird. Als Transaktionswert sind 100% des Eigenkapitals von Meldeobjekt A laut Schlussbilanz (bzw. laut letzter verfügbarer Bilanz vor dem Verschmelzungszeitpunkt) zu melden.
Meldeobjekt B muss im Zuge der konzerninternen Verschmelzungen eine AWBET-Meldung mit folgenden zwei Transaktionen erfassen:
(Aktiv) Transaktionsart Konzerninterne Umstrukturierung (Übernahme von ausländischer Beteiligung): Es muss gemeldet werden, dass Meldeobjekt B nun auch eine deutsche Beteiligung hält. Als Transaktionswert sind 100% der letzten bekannten Eigenkapitalwerte der zuvor verschmolzenen Beteiligungen zu melden (Eigenkapital verschmolzene DE-Beteiligung + Eigenkapital übernehmende DE-Beteiligung).
(Passiv) Transaktionsart Konzerninterne Umstrukturierung (Übernahme durch ausländische:n Gesellschafter:in): Es muss gemeldet werden, dass Meldeobjekt A in Meldeobjekt B verschmolzen wurde. Als Transaktionswert ist das letzte anteilig gehaltene Eigenkapital des eingebrachten Meldeobjekts A zu melden.
Festlegung der Meldeperiode: Die Meldeperiode entspricht dem Monat in dem der erste Tag nach Erstellung der Schlussbilanz liegt. (Beispiel: Bei Erstellung einer Schlussbilanz zum Stichtag 30.06. ist der nächste Tag der 01.07. – als Meldeperiode muss daher Juli ausgewählt werden).

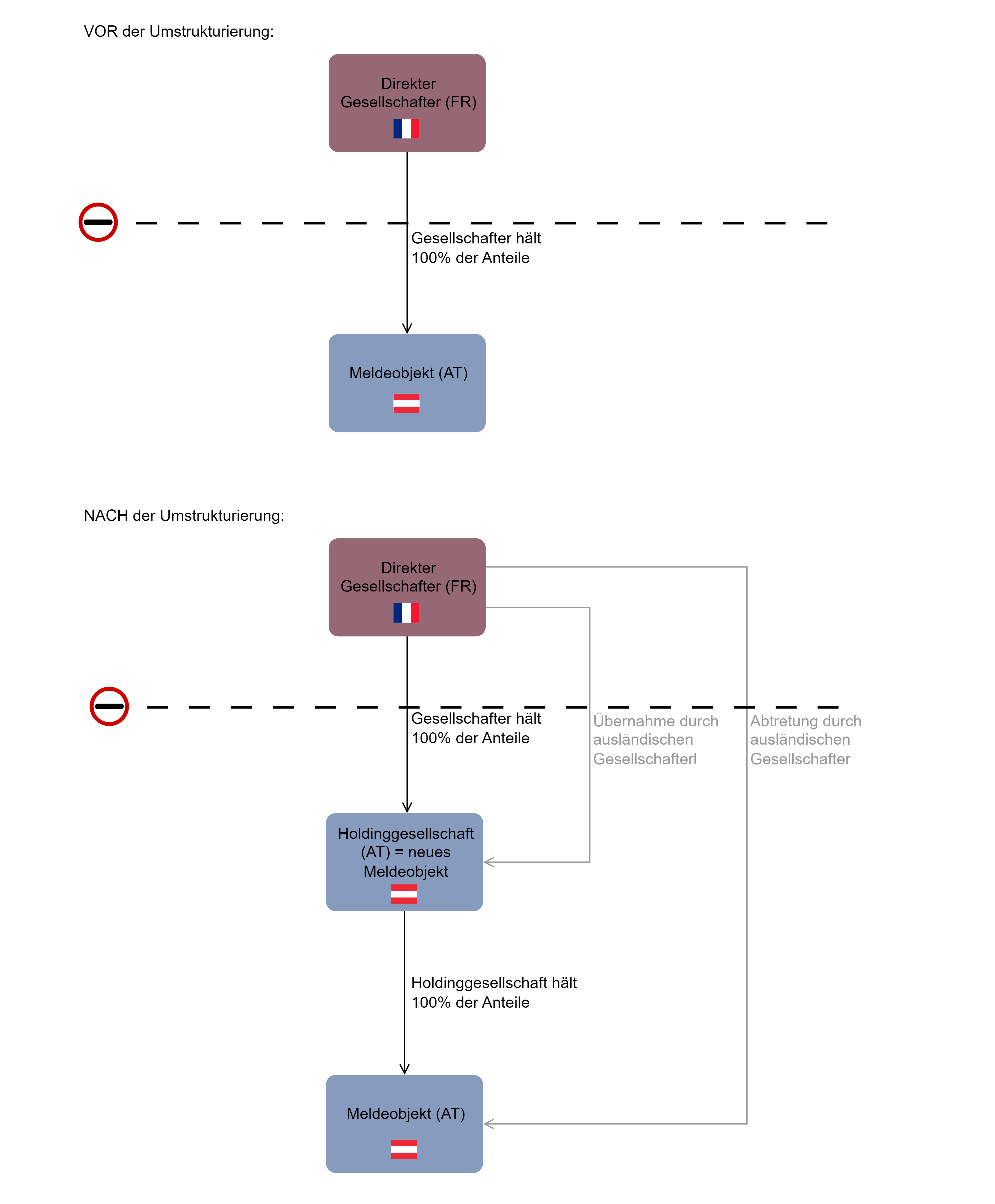
Beispiel: Zwischenschaltung einer Holdinggesellschaft
Die meldepflichtige Einheit (Meldeobjekt) wird zu 100% von einem:einer ausländischen direkten Gesellschafter aus Frankreich gehalten. Der:die französische Gesellschafter:in gründet eine Holdinggesellschaft in Österreich, welche die österreichische meldepflichtige Einheit (Meldeobjekt) verwalten soll. Aus Sicht des französischen Gesellschafters bzw. der Gesellschafterin ist die meldepflichtige Einheit nun eine indirekte Beteiligung.
Im Zuge der Gründung einer Holdinggesellschaft müssen AWBET-Meldungen von unterschiedlichen österreichischen Gesellschaften erfasst werden:
Die meldepflichtige Einheit (Meldeobjekt) muss eine AWBET-Meldung mit der Transaktionsart "Konzerninterne Umstrukturierung (Abtretung durch ausländische:n Gesellschafter:in)" erfassen, da das französische Unternehmen nicht mehr direkt am inländischen Unternehmen (Meldeobjekt) beteiligt ist.
Die Holdinggesellschaft (neues Meldeobjekt) muss eine AWBET-Meldung mit der Transaktionsart "Konzerninterne Umstrukturierung (Übernahme durch ausländische:n Gesellschafter:in)" erfassen, da in die neue Holdinggesellschaft eine österreichische Beteiligung eingebracht wurde.
Generell müssen nach der Zwischenschaltung einer Holdinggesellschaft alle zukünftigen Direktinvestitionstransaktionen von der Holdinggesellschaft (neues Meldeobjekt) mittels AWBET-Meldung an die OeNB übermittelt werden.

Beispiel: Gegenverrechnung mit einer Verbindlichkeit
Die meldepflichtige Einheit (Meldeobjekt) hat gegenüber der direkten Beteiligung in Kanada eine Verbindlichkeit aus langfristigen Krediten in Höhe von 15.000.000 EUR, die in der AWFUV-Meldung bereits gemeldet wurde. Diese Verbindlichkeit wird mit der Gewinnausschüttung in Höhe von 4.000.000 EUR, die die kanadische Beteiligung tätigt, gegenverrechnet.
Die meldepflichtige Einheit (Meldeobjekt) muss eine AWBET-Meldung mit der Transaktionsart "Erhaltene Gewinnausschüttung" erfassen. Des Weiteren muss die Reduktion der Verbindlichkeiten im Rahmen der AWFUV-Meldung beachtet werden. Hierbei ist der um 4.000.000 EUR verringerte Stand am Ende des Monats anzugeben.

Beispiel: Umwandlung von Fremdkapital in Eigenkapital
Die meldepflichtige Einheit (Meldeobjekt) hält 100% der Anteile einer ausländischen Beteiligung in Frankreich. Das Meldeobjekt hat gegenüber dieser Beteiligung Forderungen aus langfristigen Krediten in der Höhe von 10.100.000 EUR, die bereits in der AWFUV-Meldung erfasst wurden. Aus Sicht der französischen Beteiligung handelt es sich hierbei um Verbindlichkeiten, die als Fremdkapital in der Bilanz abgebildet werden.
Die meldepflichtige Einheit führt der ausländischen Beteiligung Eigenkapital in Höhe von 10.100.000 EUR zu. Diese gleicht damit die offenen Forderungen aus. Aus Sicht der ausländischen Beteiligung wurde Fremdkapital mit Eigenkapital ausgetauscht ohne die Bilanzsumme zu verändern.
Die Meldepflichtige Einheit (Meldeobjekt) muss eine AWBET-Meldung mit der Transaktionsart "Kapitalzufuhr bei ausländischer Beteiligung" erfassen. Im Rahmen der AWFUV-Meldung muss der reduzierte Forderungsstand in Höhe von 0 EUR erfasst werden.

Technische Beschreibung
Erhebungstemplate (optimiert für DV-Schnittstelle)
Kopfdaten | Gemeldete Konzepte | Dimensionen | ||
Code | Bezeichnung | Code | Bezeichnung | |
|---|---|---|---|---|
Erhebungscode (EC) Meldeobjekt (MO) Meldestichtag (MP) | TRANSAKBOWK | Anteils- und kapitalbezogene Transaktionen exkl. Gewinnausschüttungen (ohne ISIN/WK) | IN | Ident |
TRANSART | Art der Transaktion | |||
TRANSRI | Transaktionsrichtung | |||
KDES | Komplette Desinvestition | |||
WA | Wertart | |||
TRANSAKBMWK | Anteils- und kapitalbezogene Transaktionen exkl. Gewinnausschüttungen (mit ISIN/WK) | IN | Ident | |
TRANSART | Art der Transaktion | |||
TRANSRI | Transaktionsrichtung | |||
KDES | Komplette Desinvestition | |||
WK | Wertpapierkennnummer | |||
WA | Wertart | |||
TRANSGEWOWK | Gewinnausschüttungen (ohne ISIN/WK) | IN | Ident | |
TRANSART | Art der Transaktion | |||
TRANSRI | Transaktionsrichtung | |||
BZP | Beschlusszeitpunkt | |||
WA | Wertart | |||
TRANSGEWMWK | Gewinnausschüttungen (mit ISIN/WK) | IN | Ident | |
TRANSART | Art der Transaktion | |||
TRANSRI | Transaktionsrichtung | |||
BZP | Beschlusszeitpunkt | |||
WK | Wertpapierkennnummer | |||
WA | Wertart | |||
Dimensionen (Datenfelder)
Code | Bezeichnung |
|---|---|
IN | Ident |
TRANSART | Art der Transaktion |
TRANSRI | Transaktionsrichtung |
KDES | Komplette Desinvestition |
BZP | Beschlusszeitpunkt |
WK | Wertpapierkennnummer |
WA | Wertart |
Attributsausprägungen
IN | |
Code | Bezeichnung |
OeNB-Identnummer | Identnummer |
TRANSART | |
Code | Bezeichnung |
AKAPZUF | Kapitalzufuhr bei ausländischer Beteiligung |
PKAPZUF | Kapitalzufuhr durch ausländische:n Gesellschafter:in |
AKAPABB | Kapitalabbau bei ausländischer Beteiligung |
PKAPABB | Kapitalabbau durch ausländische:n Gesellschafter:in |
AERWANT | Erwerb von Anteilen an einer ausländischen Beteiligung |
PERWANT | Erwerb von Anteilen durch ausländische:n Gesellschafter:in |
AVERKANT | Verkauf von Anteilen an einer ausländischen Beteiligung |
PVERKANT | Verkauf von Anteilen durch ausländische:n Gesellschafter:in |
AKONZUMU | Konzerninterne Umstrukturierung (Übernahme von ausländischer Beteiligung) |
PKONZUMU | Konzerninterne Umstrukturierung (Übernahme durch ausländische:n Gesellschafter:in) |
AKONZUMA | Konzerninterne Umstrukturierung (Abtretung von ausländischer Beteiligung) |
PKONZUMA | Konzerninterne Umstrukturierung (Abtretung durch ausländische:n Gesellschafter:in) |
AERHGEW | erhaltene Gewinnausschüttung |
PBEZGEW | bezahlte Gewinnausschüttung |
TRANSRI | |
Code | Bezeichnung |
AKTIV | Aktive Transaktion |
PASSIV | Passive Transaktion |
KDES | |
Code | Bezeichnung |
J | JA (WAHR) |
N | NEIN (FALSCH) |
BZP | |
Code | Bezeichnung |
Datum | Datum |
WK | |
Code | Bezeichnung |
ISIN oder Interne Wertpapierkennnummer | Wertpapierkennnummer |
WA | |
Code | Bezeichnung |
STK | Stück |
MW | Marktwert |
Meldebeispiele (MeldeWeb/xlsx/xml)
Meldebeispiel 1: Kapitalzufuhr durch ausländische:n Gesellschafter:in (ohne ISIN/WK)

Meldebeispiel_Erhebung_AWBET_1.xlsx
Meldebeispiel_Erhebung_AWBET_1.xml
Das Meldeobjekt 1234 (= OeNB-Identnummer der meldenden Einheit) übermittelt zum Meldestichtag 31.01.2021 (als Meldestichtag ist immer ein Monatsultimo anzugeben) eine Meldung zur Erhebung AWBET.
Es wird eine Transaktion mit dem Ident (IN) 5678 (ausländische Einheit) gemeldet. Es muss daher in der Stammdatenbearbeitung (Applikation MeldeWeb) zum 31.01.2021 eine Beziehung zwischen Meldeobjekt und Ident bestehen. Die gültigen Beziehungsobjektarten für Transaktionen im Rahmen der AWBET-Erhebung sind DI-Gesellschafter:innenbeziehungen und AW-Beteiligungsbeziehungen.
Als Konzeptcode wurde TRANSAKBOWK (OWK = ohne Wertpapierkennnummer) angegeben, da diese Beteiligung nicht in Aktien gehalten wird bzw. wurde. Ohne Wertpapierkennnummer darf keine Wertpapierkennnummer (WK) und keine Wertart Stück (WA:STK) übermittelt werden. Diese Felder sind daher leer zu lassen.
In der Spalte TRANSRI muss die Beziehungsrichtung zwischen Meldeobjekt und Ident (IN) angegeben werden. In diesem Beispiel besteht zwischen Meldeobjekt und Ident (IN) eine passive Beziehung. Daher können nur Transaktionsarten (TRANSART) gemeldeten werden, die eine passive Transaktionsrichtung voraussetzen.
Nur bei den passiven Transaktionsarten PKAPABB, PVERKANT und PKONZUMA ist zusätzlich anzugeben, ob es sich um eine komplette Desinvestition (KDES) handelt. Bei der gemeldeten Transaktionsart PKAPZUF ist daher die Spalte zur kompletten Desinvestition leer zu lassen oder optional mit N zu befüllen.
Da es sich um keine Gewinnausschüttung handelt (diese sind unter einem anderen Konzeptcode zu melden), darf die Transaktionsart PBEZGEW nicht gewählt werden und es ist die Spalte zum Beschlusszeitpunkt (BZP) leer zu lassen.
Als Transaktionswert ist ein Marktwert (WA:MW) in Euro zu melden. Optional kann pro Wertart ein Kommentar übermittelt werden.
Im Beispiel wurde durch das Meldeobjekt 1234 für Jänner 2021 (31.01.2021) eine Kapitalzufuhr (PKAPZUF) einer ausländischen Einheit (IN 5678) gemeldet, zu der eine passive (PASSIV) DI-Gesellschafter:innenbeziehung oder eine passive AW-Beteiligungsbeziehung besteht. Die Beteiligung des Idents (IN 5678) am Meldeobjekt (1234) wird nicht in Aktien gehalten (Konzept endet mit OWK). Höhe der Kapitalzufuhr: 1.400.000 EUR.
Meldebeispiel 2: Verkauf einer ausländischen Beteiligung (mit ISIN/WK)

Meldebeispiel_Erhebung_AWBET_2.xlsx
Meldebeispiel_Erhebung_AWBET_2.xml
Das Meldeobjekt 1234 (= OeNB-Identnummer der meldenden Einheit) übermittelt zum Meldestichtag 31.01.2021 (als Meldestichtag ist immer ein Monatsultimo anzugeben) eine Meldung zur Erhebung AWBET.
Es wird eine Transaktion mit dem Ident (IN) 5678 (ausländische Einheit) gemeldet. Es muss daher in der Stammdatenbearbeitung (Applikation MeldeWeb) zum 31.01.2021 eine Beziehung zwischen Meldeobjekt und Ident bestehen. Die gültige Beziehungsobjektart für Transaktionen im Rahmen der AWBET-Erhebung mit Konzeptcode TRANSAKBMWK ist eine DI-Gesellschafter:innenbeziehung.
Als Konzeptcode wurde TRANSAKBMWK (MWK = mit Wertpapierkennnummer) angegeben, da diese Beteiligung in Aktien gehalten wird bzw. wurde. Es muss daher eine Wertpapierkennnummer (WK) und die Wertart Stück (WA:STK) übermittelt werden.
In der Spalte TRANSRI muss die Beziehungsrichtung zwischen Meldeobjekt und Ident (IN) angegeben werden. In diesem Beispiel besteht zwischen Meldeobjekt und Ident (IN) eine aktive Beziehung. Daher können nur Transaktionsarten (TRANSART) gemeldeten werden, die eine aktive Transaktionsrichtung voraussetzen.
Bei den aktiven Transaktionsarten AKAPABB, AVERKANT und AKONZUMA ist zusätzlich anzugeben, ob es sich um eine komplette Desinvestition (KDES) handelt. Bei der gemeldeten Transaktionsart AVERKANT ist daher Spalte KDES mit J oder N zu befüllen.
Da es sich um keine Gewinnausschüttung handelt (diese sind unter einem anderen Konzeptcode zu melden), darf die Transaktionsart AERHGEW nicht gewählt werden und es ist die Spalte zum Beschlusszeitpunkt (BZP) leer zu lassen.
Als Transaktionswert ist ein Marktwert (WA:MW) in Euro zu melden. Optional kann pro Wertart ein Kommentar übermittelt werden.
Im Beispiel wurde durch das Meldeobjekt 1234 für Jänner 2021 (31.01.2021) ein Verkauf von Anteilen (AVERKANT) an einer ausländischen Einheit (IN 2345) gemeldet, zu der eine aktive (AKTIV) DI-Gesellschafter:innenbeziehung bestand. Die Beteiligung an Ident (IN 2345) wurde durch das Meldeobjekt (1234) in Aktien gehalten (Konzept endet mit MWK). Es wurden 3.000 Stück Aktien (WA:STK) verkauft und nach der Transaktion hielt das Meldeobjekt keine Anteile mehr (KDES = J). Erhaltener Verkaufspreis für 3.000 Stück: 3.500.000 EUR (WA:MW).
Meldebeispiel 3: Erhaltene Gewinnausschüttung (ohne ISIN/WK)

Meldebeispiel_Erhebung_AWBET_3.xlsx
Meldebeispiel_Erhebung_AWBET_3.xml
Das Meldeobjekt 1234 (= OeNB-Identnummer der meldenden Einheit) übermittelt zum Meldestichtag 31.01.2021 (als Meldestichtag ist immer ein Monatsultimo anzugeben) eine Meldung zur Erhebung AWBET.
Es wird eine Transaktion mit dem Ident (IN) 5678 (ausländische Einheit) gemeldet. Es muss daher in der Stammdatenbearbeitung (Applikation MeldeWeb) zum 31.01.2021 eine Beziehung zwischen Meldeobjekt und Ident bestehen. Die gültige Beziehungsobjektart für Transaktionen im Rahmen der AWBET-Erhebung sind DI-Gesellschafter:innenbeziehungen und AW-Beteiligungsbeziehungen.
Als Konzeptcode wurde TRANSGEWOWK (OWK = ohne Wertpapierkennnummer) angegeben, da diese Beteiligung nicht in Aktien gehalten wird bzw. wurde. Ohne Wertpapierkennnummer darf keine Wertpapierkennnummer (WK) und keine Wertart Stück (WA:STK) übermittelt werden. Diese Felder sind daher leer zu lassen.
In der Spalte TRANSRI muss die Beziehungsrichtung zwischen Meldeobjekt und Ident (IN) angegeben werden. In diesem Beispiel besteht zwischen Meldeobjekt und Ident (IN) eine aktive Beziehung. Aufgrund der Auswahl des Konzeptcodes TRANSGEWOWK muss als Transaktionsart (TRANSART) AERHGEW angegeben werden.
Nur bei den aktiven Transaktionsarten AKAPABB, AVERKANT und AKONZUMA ist zusätzlich anzugeben, ob es sich um eine komplette Desinvestition (KDES) handelt. Bei der gemeldeten Transaktionsart AERHGEW ist daher die Spalte zur kompletten Desinvestition leer zu lassen oder optional mit N zu befüllen.
Da es sich um eine Gewinnausschüttung handelt, muss die Spalte zum Beschlusszeitpunkt (BZP) befüllt sein. Der Beschlusszeitpunkt muss dem Meldestichtag entsprechen oder ein Monatsultimo einer Vorperiode sein. Bei XLSX-Upload sind folgende Formatierungen des Beschlusszeitpunktes zulässig: TT.MM.JJJJ oder JJJJ-MM-TT.
Als Transaktionswert ist ein Marktwert (WA:MW) in Euro zu melden. Optional kann pro Wertart ein Kommentar übermittelt werden.
Im Beispiel wurde durch das Meldeobjekt 1234 für Jänner 2021 (31.01.2021) eine Gewinnausschüttung (AERHGEW) einer ausländischen Einheit (IN 5678) gemeldet. Da es sich um eine erhaltene Gewinnausschüttung handelt, ist die Transaktionsrichtung AKTIV. Die Beteiligung (IN 5678) wird durch das Meldeobjekt (1234) nicht in Aktien gehalten (Konzept endet mit OWK). Die Ausschüttung wurde im Jänner 2021 beschlossen (BZP) und im Jänner 2021 ausbezahlt (Meldestichtag). Höhe der erhaltenen Ausschüttung: 1.500.000 EUR.
Meldebeispiel 4: Bezahlte Gewinnausschüttung (mit ISIN/WK)

Meldebeispiel_Erhebung_AWBET_4.xlsx
Meldebeispiel_Erhebung_AWBET_4.xml
Das Meldeobjekt 1234 (= OeNB-Identnummer der meldenden Einheit) übermittelt zum Meldestichtag 31.01.2021 (als Meldestichtag ist immer ein Monatsultimo anzugeben) eine Meldung zur Erhebung AWBET.
Es wird eine Transaktion mit dem Ident (IN) 5678 (ausländische Einheit) gemeldet. Es muss daher in der Stammdatenbearbeitung (Applikation MeldeWeb) zum 31.01.2021 eine Beziehung zwischen Meldeobjekt und Ident bestehen. Die gültige Beziehungsobjektart für Transaktionen im Rahmen der AWBET-Erhebung sind DI-Gesellschafter:innenbeziehungen und AW-Beteiligungsbeziehungen.
Als Konzeptcode wurde TRANSGEWMWK (MWK = mit Wertpapierkennnummer) angegeben, da die Beteiligung in Aktien gehalten wird. Es muss daher eine Wertpapierkennnummer (WK) und die Wertart Stück (WA:STK) übermittelt werden.
In der Spalte TRANSRI muss die Beziehungsrichtung zwischen Meldeobjekt und Ident (IN) angegeben werden. In diesem Beispiel besteht zwischen Meldeobjekt und Ident (IN) eine passive Beziehung. Es handelt sich daher um eine bezahlte Ausschüttung (TRANSART = PBEZGEW)
Nur bei den passiven Transaktionsarten PKAPABB, PVERKANT und PKONZUMA ist zusätzlich anzugeben, ob es sich um eine komplette Desinvestition (KDES) handelt. Bei der gemeldeten Transaktionsart PBEZGEW ist daher die Spalte zur kompletten Desinvestition leer zu lassen oder optional mit N zu befüllen.
Da es sich um eine Gewinnausschüttung handelt, muss die Spalte zum Beschlusszeitpunkt (BZP) befüllt sein. Der Beschlusszeitpunkt muss dem Meldestichtag entsprechen oder ein Monatsultimo einer Vorperiode sein. Bei XLSX-Upload sind folgende Formatierungen des Beschlusszeitpunktes zulässig: TT.MM.JJJJ oder JJJJ-MM-TT.
Als Transaktionswert ist ein Marktwert (WA:MW) in Euro zu melden. Optional kann pro Wertart ein Kommentar übermittelt werden.
Im Beispiel hat das Meldeobjekt 1234 für Jänner 2021 (31.01.2021) eine Gewinnausschüttung (PBEZGEW) an eine ausländische Einheit (IN 5678) gemeldet, zu der eine passive (PASSIV) DI-Gesellschafter:innenbeziehungen oder eine passive AW-Beteiligungsbeziehungen besteht. Die Beteiligung des Idents (IN 5678) am Meldeobjekt (1234) wird in Aktien gehalten (Konzept endet mit MWK). Die Ausschüttung wurde im Dezember 2020 beschlossen (BZP) und im Jänner 2021 ausbezahlt (Meldestichtag). Es wurden 3.000 Stück Aktien ausgeschüttet (WA:STK), die mit 1.500.000 EUR bewertet wurden (WA:MW).